【项目简介】
为贯彻落实《深圳市人民政府关于加快培育壮大市场主体的实施意见》(深府〔2022〕31 号),扎实推进中小企业经营管理人才培育工程,培养造就一批具有开拓精神、创新能力和适应国际竞争需要的高层次、复合型企业家队伍,清华大学深圳国际研究生院举办深圳市民营及中小企业高级工商管理研修班。
项目课程设计以成长型中小企业在成长和转型期所面临的各种管理问题为出发点,致力于为成长型中小企业家提供系统的分析和解决问题的思路,锻造卓越的企业综合管理能力。同时,搭建创新开放交流平台,推动人才、技术、企业与产业、区域发展大势的新融合,全方位赋能企业成长。
【招生对象】
深圳市民营及中小企业实体企业董事长、总经理、副总或者职业经理人
1、热爱祖国、遵纪守法、具有较强的社会责任感;
2、大专以上学历,具有 5 年以上企业管理经验和较强的学习能力;
3、身体健康,能适应学习。
【招收班级】
2 个班学习
【报名条件】
报名者所在企业符合下列条件之一者,可优先入学:
1、高新双软企业
2、深圳市民营领军骨干企业;
3、深圳市中小企业上市培育工程领导小组办公室备案的拟改制上市企业;
4、成长型 500 强中小工业企业;
5、在深圳市中小企业服务局备案的创新型中小微企业;
6、经认定的国家级和市级高新技术企业;
7、上市企业;
(注:招生对象不包括党政机关、国有企业、事业单位领导干部。)
【学员收益】
领略清华教学真谛,体验清华学子情怀,分享清华学子荣耀;
学习核心课程内容,优化知识结构体系,提升管理能力水平;
深入了解发展政策,提高企业竞争力量,助力企业发展扶持;
搭建校企交流平台,分享最新前沿成果,促进产学研用合作。
学习期满,考核合格后获得清华大学终身教育处统一颁发的 “深圳市民营及中小企业工商管理研修班” 学习证书。
【教学设置】
| 序号 | 课程 / 活动名称 | 课程大纲 / 简介 | 课时 / 说明 |
|---|---|---|---|
| 1 | 领导力变革与团队建设 |
1、对领导力的认知 2、 管理者的多重角色 3、 团队建设的创新方式 |
16 |
| 2 | 人力资源管理与组织行为学 |
1、人力资源管理的重要性 2、现代企业管理的三大系统、金字塔 3、 战略人力资源管理 4、薪酬管理与绩效 |
16 |
| 3 | 服务设计创新:商业模式创新与设计 |
1、当今企业的竞争,是商业模式的竞争 2、服务设计如何创新,商业模式如何转型 3、商业模式等服务设计的发展趋势 |
16 |
| 4 | 决策者财务管理 |
1、财务报表分析 2、财务状况分析 3、 价值(利润)最大化的财务管理战略 4、财务管理创新案例 |
16 |
| 5 | 数字化时代的资本顶层设计 |
1、 大疫情之后如何企业创新转型 2、如何利用资本思维 3、 企业数字化升级案例分析 4、资本顶层设计案例研讨 |
16 |
| 6 | 公司治理之道 |
1、风险、控制、治理 2、公司的命运 3、公司治理及激励约束 4、内部控制:从制度到文化 |
16 |
| 7 | 企业并购与重组 |
1、并购重组机会识别及方案选择 2、 并购决策 3、企业估值与谈判艺术 4、 企业重组实战案例分析 |
16 |
| 8 | 大客户营销 |
1、了解大客户营销的特点与营销技能 2、将营销策略、营销心理学与营销技巧完美结合,对大客户营销流程中的全步骤掌握专业解决方法 3、建立客户忠诚度,让营销变成无穷链 |
16 |
| 9 | 管理心理学 |
1、 态度与行为 2、 决策偏差与改进 3、 领导者工具箱 4、激励策略与影响策略 |
16 |
| 10 | 管理经济学 |
1、了解经济学管理学与企业责任 2、 企业在市场竞争中的博弈 3、 博弈模型与竞争策略 |
16 |
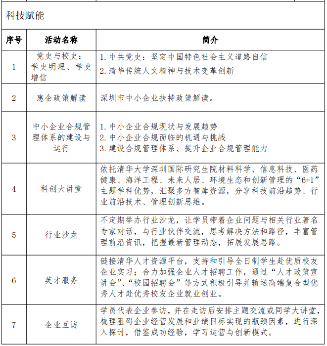
| 科技赋能 | |||
| 1 | 党史与校史:学史明理、学史增信 |
1、 中共党史:坚定中国特色社会主义道路自信 2、清华传统人文精神与技术变革创新 |
- |
| 2 | 惠企政策解读 | 深圳市中小企业扶持政策解读。 | - |
| 3 | 中小企业合规管理体系的建设与运行 |
1、中小企业合规现状与发展趋势 2、中小企业合规面临的机遇与挑战 3、建设合规管理体系、提升企业合规管理能力 |
- |
| 4 | 科创大讲堂 | 依托清华大学深圳国际研究生院材料科学、信息科技、医药健康、海洋工程、未来人居、环境生态和创新管理的 “6+1” 主题学科优势,汇聚多方智库资源,分享科技前沿趋势、行业前沿技术、管理创新思维。 | - |
| 5 | 行业沙龙 | 不定期举办行业沙龙,让学员带着企业问题与相关行业著名专家对话,与行业伙伴交流,思考解决方法和路径,丰富管理前沿资讯,把握最新管理动态,拓展发展思路。 | - |
| 6 | 英才服务 | 链接清华人才资源平台,支持和引导全日制学生赴优秀校友企业实习;合力加强企业人才招聘工作,通过 “人才政策宣讲会”、“校园招聘会” 等方式积极引导并输送高端复合型优秀人才赴优秀校友企业就业创业。 | - |
| 7 | 企业互访 | 学员代表企业参访,并在走访后安排主题交流或同学大讲堂,梳理阻碍企业经营发展和业绩目标实现的瓶颈因素,进行深入探讨,借鉴成功经验,学习运营与创新模式。 | |
【项目特色】
教学设置:
1、以生为本,聚焦企业痛点。以工商管理核心课程为主体,为成长型中小企业在成长和转型期所面临的各种管理问题提供系统的分析和解决问题的思路,针对高新科技公司,学习从管理技能类入手进而投融资类课程;
2、多方赋能,跨越式发展。发展民营及中小企业的融资与上市策略、专项资金申报、优惠政策的宣讲等方面提供最新的分析和指引;
3、多措并举,知行合一。形式多样的论坛、讲座、企业互访等活动,理论联系实际,从各方位巩固和深化课堂知识;
4、前瞻科技,赋能未来。各大学部教授专家在分享前沿成果,了解未来技术走势及其背后的产业趋势基础上,进而帮助学员发展企业产业新发力点,完善产业布局。
师资配备:
1、来自清华大学和国内著名高校及研究机构的专家、学者
2、各区或省市政府机关的政策制定者、政府顾问
3、具有丰富实战经验的杰出企业家及行业专家
教学服务:
1、班级实行班主任和教学助理双重负责,并由专人对每次上课的授课质量、现场教学服务进行监督;
2、课程采取课堂教学、小组讨论、案例分析、实地考察交流等多种互动式教学活动,使教学生动、全面和有效。
班级管理:
1、各班级均成立以班长为核心的、分工明确的班委会组织,在班主任的领导和指导下参与培训管理和日常活动;
2、组织形式多样的文体、企业互访、专题研讨等课外活动,分享管理心得、提升理论认识,建设学员长期交流平台。
【项目起止日期】
2024 年 06 月 01 日 —2025 年 08 月 30 日
注:本培训项目设有最低开班人数要求,报名人数未达到最低开班人数,将取消或延期举办该项目。
【教学管理】
学习时长:
一年,核心课程每个月确定一个周末集中授课 2 天 (周六、周日);论坛、讲座、专题研讨、企业参观等活动根据需要不定期举行。
上课地点:
清华大学深圳国际研究生院。个别课程可能结合具体活动到学员企业或其他移动课堂学习。
学业评估:
学员须带着问题与思考参加研修,做到学以致用,利用所学知识和方法解决企业的实际问题。办学单位通过教学质量评估表让学员对授课教师的教学质量进行评估。
纪律规定:
学员必须严格遵守《学员守则》,端正思想,以良好的心态参加学习;合理安排时间,保证上课出勤率并积极参加班级课外活动,因故不能参加特定课程学习,需按《学员守则》相关规定进行请假,并在学习结束前尽早安排补修该门课程。
【报名流程】
提交如下申请材料进行报名:
1)填写完整并加盖公章的《报名申请表》(请用正楷填写或者打印)一式 2 份;
2)身份证复印件一式 2 份;
3)营业执照副本复印件一式 2 份;
4)近期小 2 寸蓝底彩照 2 张(背面写上姓名,请使用铅笔或油性笔,及电子版照片);
5)符合优先入学条件的相关证明材料复印件,各一式 2 份。
审核入学:截止报名 10 个工作日内,由市中小企业服务局与我院对报名材料进行统一审核,最终确定入学学员名单。
入学通知:我院将于审核入学工作结束后 3 个工作日内公布入学结果,发放《入学通知书》及《入学报到须知》(未入学申请人的报名材料可根据要求退还)。
【学费标准及缴费方式】
学费标准:
学习费用共计 RMB 21000 元/人。包括教师授课费用、教室场地费用、讲义资料费等费用。
交费方式:
学员接到《入学通知书》后,应在十个工作日内将学费汇入我院如下银行账户(请在交费底单上注明立项号 + 学员姓名),并将汇款凭证截图至招生老师以方便我院财务核对。学费到账后由我院财务统一开具为学员开具《中央非税收入统一票据》。
账户名称:清华大学深圳国际研究生院
账 号:4420 1018 6000 5250 3722
开户行名称:中国建设银行股份有限公司深圳海月支行
汇款用途:立项号 + 学员姓名
【证书颁发】
圆满完成本项目,符合结业条件,由清华大学终身教育处统一颁发清华大学深圳国际研究生院主办的深圳市民营及中小企业工商管理研修班项目学习证书,加盖 “清华大学继续教育证书专用章”,证书号可登录清华大学继续教育与认证网站查询,网址http://thm.tsinghua.edu.cn
【上课地点】
清华大学深圳国际研究生院
全国统一免费热线:400-061-6586
联系人:程老师




